C4D制作卡通风格的便利店建模设计教程

选中立方体,点击左侧按钮塌陷

C4D制作卡通风格的便利店建模教程

创建平面

C4D制作卡通风格的便利店建模教程

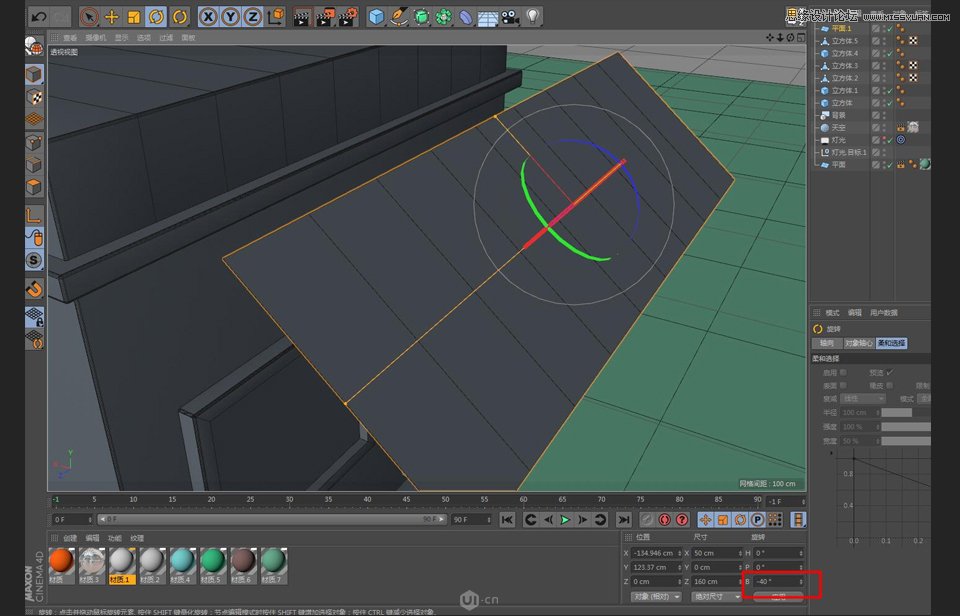
选择平面,修改右下方属性,通过坐标轴调整模型位置

C4D制作卡通风格的便利店建模教程

选择平面,修改下图所示属性,或者按住shift拖动蓝色旋转轴(快捷键R)旋转40°

C4D制作卡通风格的便利店建模教程

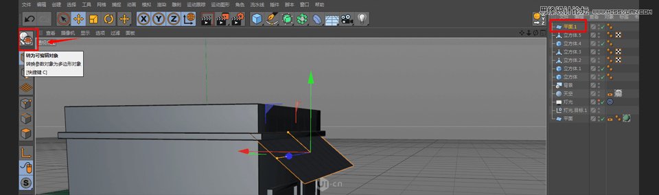
再用移动工具,调整模型位置

C4D制作卡通风格的便利店建模教程

选择平面,点击左侧图标塌陷

C4D制作卡通风格的便利店建模教程

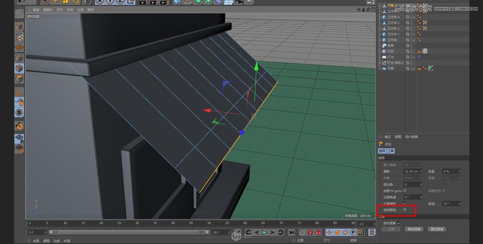
点击左侧图标切换为边模式,双击选中下图所示的边

C4D制作卡通风格的便利店建模教程

按快捷键D,取消保持群组勾选,在视图的空白处,按住鼠标左键向右拖拽出下图所示效果

C4D制作卡通风格的便利店建模教程

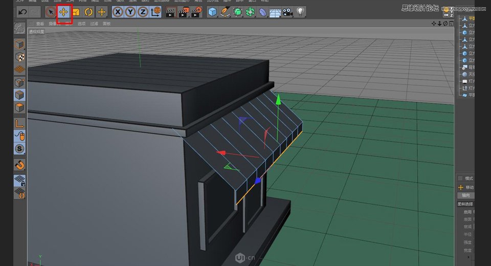
切换移动工具,按住红色的坐标轴往视图所示的左边拖动,如下图所示效果

C4D制作卡通风格的便利店建模教程