详细解析板式设计中的对比原则案例演示
9. 空间对比
版式设计并不局限于一个平面上的层次,也可以让元素有一些前后关系。文字与形象之间叠压或前后错落编排,使版面出现层次关系,让版面更生动活泼。

虚实对比也可以营造出空间层次,使用虚化的背景来突出前景,不仅能突出重点信息,而且能够较好营造氛围感、场景感和立体感。

使用远近对比体现空间关系,根据透视原理,近则大,远则小,可以营造出近景、中景、远景的画面层次感。

案例演示一
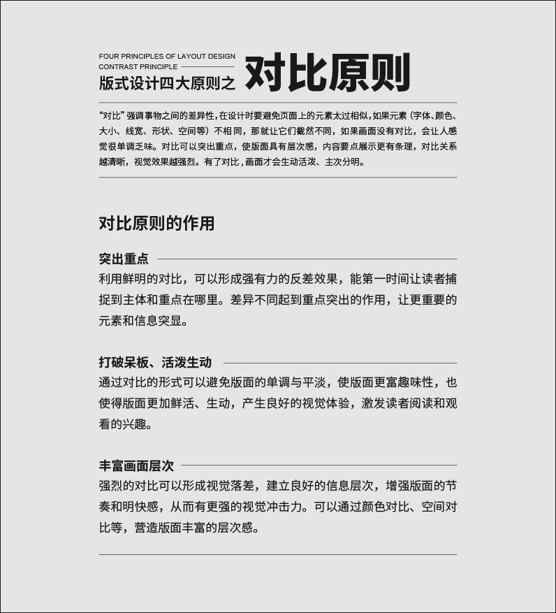
为了让大家加深对「对比原则」的理解,提取本期文章的主要内容作为原始资料,运用「对比原则」进行设计示范。

运用「亲密性原则」进行信息的分组和距离的调整;排版时要遵循「对齐原则」;运用「对比原则」进行信息层级主次的划分,加入文字大小、粗细对比;运用「重复原则」把同一级别的文字设置为相同的文字样式,增加条理性,加强统一性。

为了使对比更丰富,可以加入字型和色彩对比,加强层级关系,使重点内容强调突出。

现在画面文字信息已经清晰而有序地排列好,但是缺少主体。把标题内容「对比原则」作为主体元素的进行设计。
1. 打开AI软件,画出一个正方形;
2. 执行「效果-3D-凸出和斜角」。勾选「预览」,「位置」使用「等角-左方」,「凸出厚度」可以自己调整使正方形变为正方体。































